各教学单位:
根据工作安排,为进一步完善公司教学质量体系,规范各类教学档案的管理,公司决定对全院历年教学档案进行全面检查。现将有关事项通知如下:
一、检查内容
本次检查将依据《太阳集团122cc教学档案管理办法》(文理行发[2021]69号)要求,结合公司实际,对教学档案资料进行全面检查。
二、检查形式
本次检查采用教学单位自查和公司检查相结合的形式。其中,公司检查由教务处组织教学督导专家到各教学单位集中查看教学档案的方式进行。
三、检查时间
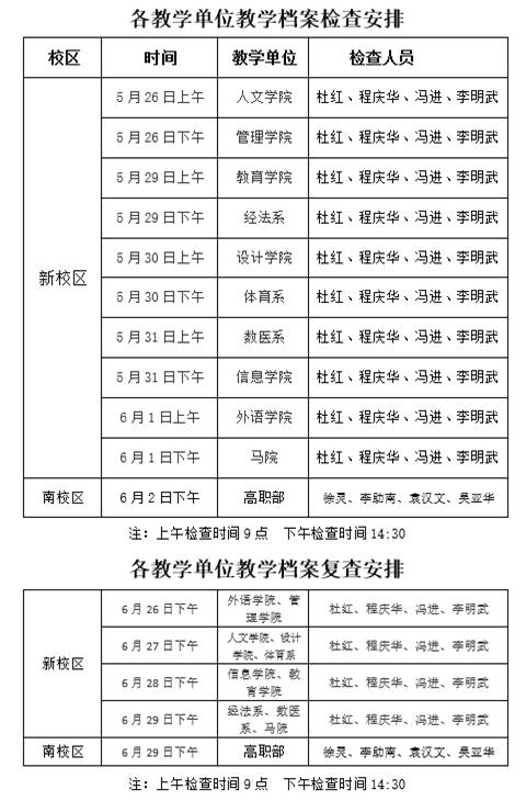
1.公司检查:5月26日至6月2日。
2.公司复查:6月26日至6月29日。
四、注意事项
1.各教学单位要高度重视教学档案整理归档工作,组织教师全面检查本单位有关教学档案,及时查漏补缺,认真做好自查工作。各教学单位经理(主任)负全责、副经理(副主任)及相关人员应全程参与公司检查,并认真听取督导反馈意见。
2.公司检查组会对教学单位教学资料质量进行评价、总结,并形成书面报告反馈给教学单位。
3.对检查出的问题,教学单位应限期整改,并提交整改报告,公司将会同教学督导组对各教学单位教学工作档案进行复查。
五、检查安排表

教务处
2023年5月24日